Introduction to Perceptron Network
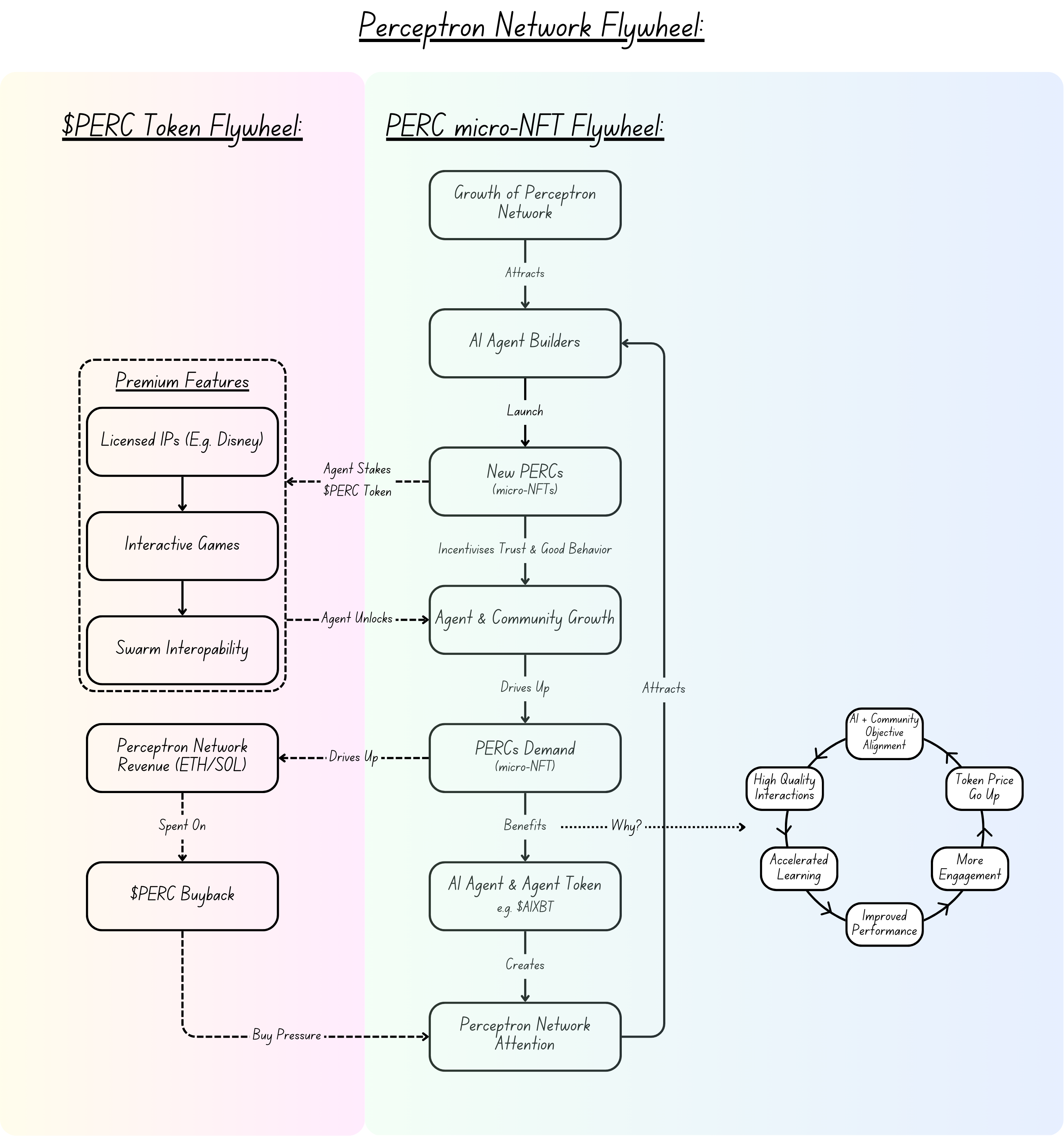
At Perceptron Network, we believe that agents and their communities need to get along. This means aligning incentives and generating revenue, while encouraging interaction, trust and decentralization.
At our core, we enable AI agents to mint and distribute composable mini-NFTs (PERCs) on demand, establishing a robust agent managed incentive mechanism that rewards community members for behaviors beneficial to the agent’s growth and functionality - whilst generating revenue for the agent.

The "Why Not" Flywheel

Jump right in
Last updated
